金融專碩考研真題是金融專碩考研考生備考重要的復(fù)習(xí)材料之一,金程考研給央財(cái)431金融專碩考研考生們整理了2018年中央財(cái)經(jīng)大學(xué)431金融學(xué)綜合真題 ,祝愿各位中央財(cái)經(jīng)大學(xué)431金融專碩考研考生順利上岸。歷年P(guān)DF版中央財(cái)經(jīng)大學(xué)431金融專碩考研真題點(diǎn)擊底部鏈接領(lǐng)取。
點(diǎn)擊加入:【21金融經(jīng)濟(jì)學(xué)考研qq群】714215810
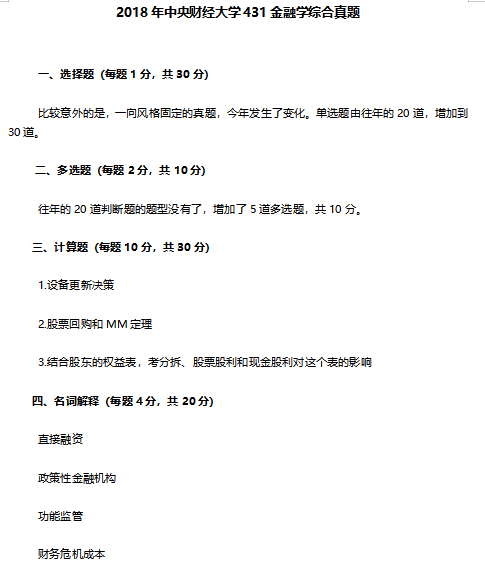
2018年中央財(cái)經(jīng)大學(xué)431金融學(xué)綜合真題
.png)
.png)
>>>央財(cái)431考研輔導(dǎo)疑問點(diǎn)我了解咨詢<<<
如果大家在中央財(cái)經(jīng)大學(xué)431金融專碩考研備考中于到什么困難,大家可以撥打400-700-9596或者點(diǎn)擊下方咨詢鏈接,詢問老師進(jìn)行解答。大家既然選擇了報(bào)考中央財(cái)經(jīng)大學(xué)431金融專碩考研,就勇敢的追求自己的夢想吧,加油。在中央財(cái)經(jīng)大學(xué)431金融專碩考研路上,金程考研www.vipkaoyan.net與你并肩前行!>>>PDF版央財(cái)431考情分析點(diǎn)擊領(lǐng)??!
點(diǎn)擊下圖,領(lǐng)取歷年央財(cái)431真題PDF版





