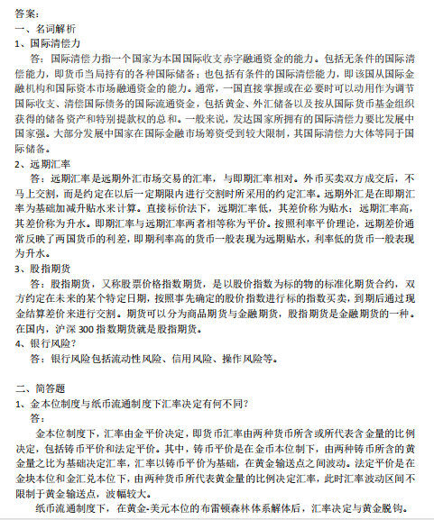
金融碩士考研真題是金融碩士考研考生備考重要的復(fù)習(xí)材料之一,金程考研給南京大學(xué)431金融碩士考研考生們整理了2019年南京大學(xué)431金融碩士真題 , 祝愿各位南京大學(xué)431金融碩士考研考生順利上岸。歷年P(guān)DF版南京大學(xué)431金融碩士考研真題點(diǎn)擊底部鏈接領(lǐng)取。
點(diǎn)擊加入:【21金融經(jīng)濟(jì)學(xué)考研qq群】714215810

.png)
>>>南大431考研輔導(dǎo)疑問點(diǎn)我了解咨詢<<<
如果大家在南京大學(xué)431金融碩士考研備考中于到什么困難,大家可以撥打400-700-9596或者點(diǎn)擊下方咨詢鏈接,詢問老師進(jìn)行解答。大家既然選擇了報考南京大學(xué)431金融碩士考研,就勇敢的追求自己的夢想吧,加油。在南京大學(xué)431金融碩士考研路上,金程考研與你并肩前行!>>>電子版南京大學(xué)431考情分析點(diǎn)擊領(lǐng)??!
點(diǎn)擊下圖,領(lǐng)取南京大學(xué)431真題PDF版↓↓↓

.png)



