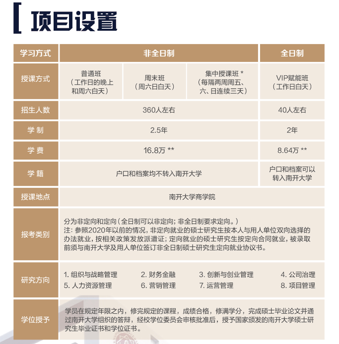
南開大學(xué)商學(xué)院2021年(MBA)招生簡章已公布,金程考研小編給大家整理了一下,南開大學(xué)2021年工商管理碩士(MBA)招生簡章,希望對同學(xué)們有幫助。加小助手微信:jckyxzs2003(備注網(wǎng)校)領(lǐng)取完整版南開大學(xué)管綜考試大綱及考研分析。>>>完善資料領(lǐng)取199管綜考試大綱
.png)
.png)
.png)
.png)
.png)
.png)
.png)
.png)
.png)
以上金程考研小編給大家整理的南開大學(xué)2021年MBA項目的相關(guān)招生信息希望可以幫助到大家。大家在MBA考研備考中遇到什么困難,大家可以撥打400-700-9596或者點擊上方咨詢鏈接,詢問老師進行解答??佳新飞?,金程考研與你并肩。
點擊圖片,領(lǐng)取南開大學(xué)MBA2021考研備考資料

.png)
(16).png)
