離8月FRM考試只有2個月左右的時間了,大家是否已經開始備考了呢?還要一部分是剛剛準備考試的同學,想要了解FRM的配套的書有哪些?FRM資料哪里買?下面我們一起來看一下。
FRM的配套的書
從2020年的考試開始,GARP為報考FRM第一部分的考生提供免費的電子版教材。其它的學習材料《2022FRM Learning Objectives》和《2022 FRM Study Guide》也可以在GARP官網下載。》》點擊領取FRM官網資料
建議考生先在GARP官網下載《2022 FRM Learning Objectives》和 《2022 FRM Exam Study Guide》,FRM考試以《Learning Objectives》為綱,認真閱讀這些資料對考生非常重要。
此外,考生可在考前下載Practice Exam進行練習,了解考試題目類型,預估答題時間。
這里提醒大家,以上FRM官網資料是全英文,如果英語不好的同學建議大家領取金程網校的FRM中文配套資料,中英文一起配合看,能夠減少前期的復習壓力。
了解了FRM的配套的書有哪些,FRM資料哪里買之后,也有不少考生反應FRM考試難,不僅是因為其考試難度之大,而且很多中國考生從未接觸過全英文的考試。準備FRM考試的時候需要擁有多少詞匯量才能順利通過考試呢?
其實不用太擔心,FRM考試雖然是純英文的考試,但它更是金融類考試。所以FRM考生千萬不要被英語所嚇倒,因為就算你是英語專業(yè)的大學生也要從頭學起。
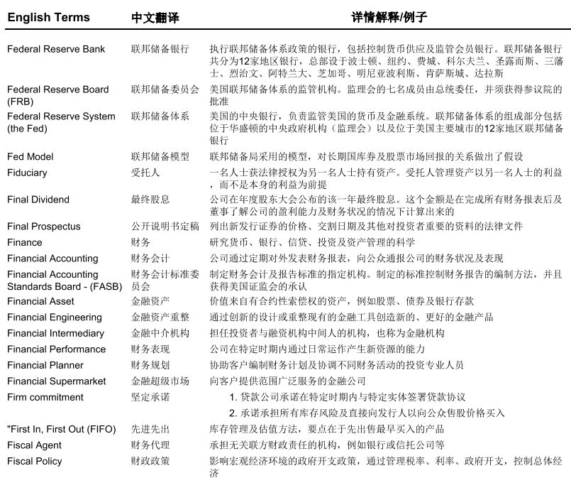
FRM這門考試作為一個純金融學領域的考試,在金融的所有的書籍中,存在最多的不是生僻詞,而是專業(yè)名詞。這些專業(yè)名詞,都有獨特的翻譯,獨特的理解。無論考生的英語水平如何仍然要從專業(yè)詞匯學起。
以上就是【FRM的配套的書有哪些?FRM資料哪里買?】的全部解答,到這里如果還有同學不知道怎么挑選資料,大家可以留言金程網校,會有專業(yè)的老師根據同學自身的基礎一對一的分析,有配套的免費資料領取,歡迎大家來了解。
(如果沒收到資料,可以點我咨詢)
.png)
備注:(FRM備考資料包含:1、FRM專用英語詞匯 2、FRM一二級專用公式表3、FRM模擬習題 4、FRM前導課程5、FRM 報名流程指引圖6、FRM電子版資料 7、FRM考綱 8、FRM筆記)
FRM微信號:jinchengxuexiqun。領取FRM學習資料。
聲明|本文由金程FRM綜合采編自網絡。我們尊重原創(chuàng),重在分享。部分文字和圖片來自網絡。
更多FRM相關內容:
| FRM | FRM報名時間 | FRM報名條件 | FRM考試經驗 | FRM職業(yè)前景 |
| FRM考試 | FRM考試時間 | FRM考試地點 | FRM考試內容 | FRM考試須知 |
| FRM報名 | FRM福利政策 | FRM考試地點 | FRM考試成績 | FRM是什么 |
| FRM準考證 | FRM評分標準 | FRM課程培訓 | FRM備考必備 | 更多問題點我咨詢 |


.png)
.png)



